9 年
手机商铺
公司新闻/正文
1860 人阅读发布时间:2023-01-10 17:51
已有大量的证据表明,大脑和免疫系统紧密地交织在一起。大脑有自己的常驻免疫细胞,比如小胶质细胞,一些研究也揭示了位于大脑周围区域的其他免疫细胞的特征。通过研究这些免疫细胞并绘制出它们与大脑相互作用的图谱,研究人员发现,它们在健康和患病或受损大脑中都发挥着重要作用。
布鲁塞尔自由大学的神经免疫学家 Kiavash Movahedi 说:" 免疫豁免的整个想法现在已经相当过时了。"尽管大脑在免疫学上仍然是显著的——其屏障阻止免疫细胞随意进出——但很明显,大脑和免疫系统不断地相互作用。
脑膜中有丰富的免疫细胞,包括B细胞、T细胞、先天淋巴样细胞、树突状细胞、巨噬细胞、巨大细胞。脑膜中有丰富的血管,为细胞生长提供营养。更重要的是,脑脊液流经脑膜,为脑膜免疫细胞与神经系统相互作用提供基础 (Rua and McGavern 2018)。
2022年11月21日,来自美国罗格斯大学的Qi Yang研究团队在《Nature Immunology》发表题为“Mucosal-associated invariant T cells restrict reactive oxidative damage and preserve meningeal barrier integrity and cognitive function”的文章 (Zhang, Bailey et al. 2022),发现MAIT细胞存在于脑膜中,并随着年龄的增加而积累。小鼠脑膜MAIT细胞高表达多种抗氧化分子,包括Selenop、Selenof和Fth1。在肝脏、皮肤和肺等其他非淋巴器官中,这些抗氧化分子也在MAIT细胞中高度表达。
MAIT细胞(Mucosal associated invariant T cells)是人类机体中最丰富的先天淋巴细胞,通常通过结合TCR或独立的方式发挥作用。可促进细胞分泌细胞因子,研究表明MAIT在自身免疫性疾病(多发性硬化、关节炎、炎症性肠病)中发挥作用 。
以下是具体研究内容:
MAIT细胞存在于脑膜中
MAIT细胞是人类机体中存在的最丰富的先天T细胞,在肝脏、皮肤和粘膜屏障中富集。MAIT细胞是否存在于脑相关组织中仍是未知数。作者通过消化C57BL/6小鼠的脑膜和脉络膜组织,并用MR1四聚体对细胞进行染色,以确定在脑组织中存在MAIT细胞。

脑膜MAIT细胞表达抗氧化剂分子
作者通过scRNA-seq来研究脑膜MAIT细胞的分子特性。发现MAIT细胞表现出独特的转录特征。并且确定了238个在脑膜MAIT细胞中高表达的基因,脑膜MAIT细胞的特征性基因富集机体损伤、细胞发育和增殖以及自由基清除相关通路。这些数据共同揭示了MAIT细胞的独特的基因表达谱。然后在脑膜T细胞高表达的238个基因中寻找分泌蛋白,有7个分子是已知的分泌蛋白,具有改变周围微环境和影响其他细胞活动的功能潜力。有5种分泌蛋白都具有抗氧化特性,包括硒转运体Selenop和Selenof。铁蛋白重链Fth1,胸腺素4和prosaposin。因此,MAIT细胞表达了大量的抗氧化剂分子,表明它们可能拥有调节组织氧化损伤的能力。
接下来,分析了以前发表的MAIT细胞在其他组织中的scRNA-seq数据,发现抗氧化基因Selenop和Fth1在其他非淋巴组织中被MAIT细胞高度表达,包括皮肤、肺和肝。因此,抗氧化分子的高表达是MAIT细胞在多种非淋巴组织中的特征。

MAIT细胞保持脑膜屏障的完整性
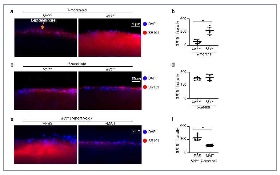
由于MAIT细胞表达的抗氧化分子可能被释放到周围的微环境中,从而影响其他细胞的功能,增加氧化损伤可能会导致脑膜屏障渗漏。因此,作者研究了构建了MAIT基因敲除动物模型,研究MAIT的缺失是否会导致脑膜屏障完整性受到损害。在MAIT缺陷的Mr1-/- 和野生型小鼠前囟门周围的完整颅骨表面施以SR101。然后在SR101给药后20分钟用振动切片机检查SR101的分布。首先检查了7个月大的小鼠。在7个月大的野生型小鼠中,SR101穿透了颅骨,但没有通过脑膜屏障下面。然而,在7个月大的Mr1-/- 小鼠中,观察到SR101在脑膜屏障下的明显泄漏。但在5周龄的Mr1-/- 小鼠中没有观察到脑膜屏障的渗漏,这表明脑膜屏障的缺陷不是由于早期发育缺陷造成的。说明MAIT细胞的存在可能是促进维持老年小鼠脑膜屏障完整性。

MAIT细胞在平衡状态下抑制神经炎症
当脑膜屏障受到损害时,有毒物质会进入脑实质,从而导致小胶质细胞的扩增和激活。因此,作者在小胶质细胞中研究了,MAIT细胞是否在神经炎症中发挥作用。首先在7个月大的Mr1-/- 小鼠的大脑皮层用Iba-1进行免疫荧光实验,检查小胶质细胞的表达和激活状态。观察到明显的小胶质细胞具有明显的扩增。
由于海马主要影响机体的认知和记忆功能,神经炎症的出现也会导致海马功能的异常,作者接下来研究了海马中小胶质细胞的分子特性变化,进行scRNA-seq。进一步分析确定了7个月大的小鼠海马中的2个主要的小胶质细胞亚群(M-h亚群、M-a亚群)。M-h亚群表达了高水平的稳态小胶质细胞特征分子,如P2ry12、P2ry13、Selplg、Cst3和Cx3cr1。M-a亚群表达高水平的各种核糖体生物生成基因,表明基因翻译活跃。

MAIT细胞影响机体认知功能
为了检测MAIT细胞是否可以调节认知功能,作者进行了一系列行为学测试,结果表明:在Y型迷宫实验中,Mr1-/- 小鼠与对照组相比,表现出空间识别方面的缺陷。在水迷宫实验中,Mr1-/- 小鼠与对照组相比表现出寻找逃生平台实验明显延长,表明在学习记忆方面存在缺陷。后续作者又进行了挽救实验,对7个月大的Mr1-/- 小鼠进行MAIT注射,之后进行了行为学测试。将MAIT细胞注射到Mr1-/- 小鼠,发现可以减弱Y型迷宫测试中的空间识别的缺陷及水迷宫实验中表现出的学习记忆能力受损

MAIT细胞存在于脑膜中,并表达高水平的抗氧化分子,且MAIT细胞的缺失会导致脑膜ROS的积累和屏障渗漏,从而使脑实质发炎并导致认知能力下降。脑膜中的MAIT细胞建立了一个重要的功能作用,并表明脑膜免疫细胞可以通过维护脑膜屏障的平衡和完整性来帮助维持正常的神经功能。